新闻中心
当前位置:弗瑞德管理咨询首页面 > 新闻中心

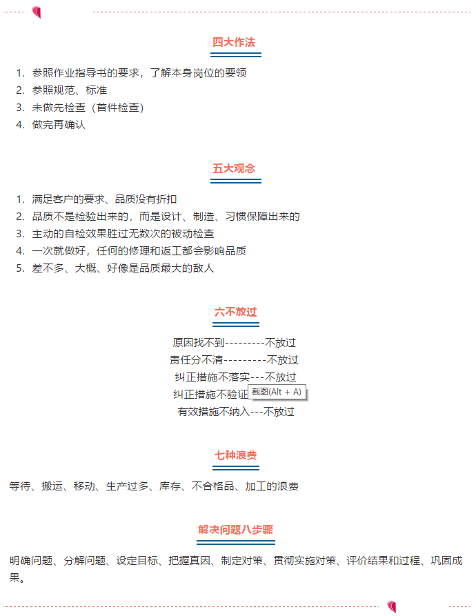
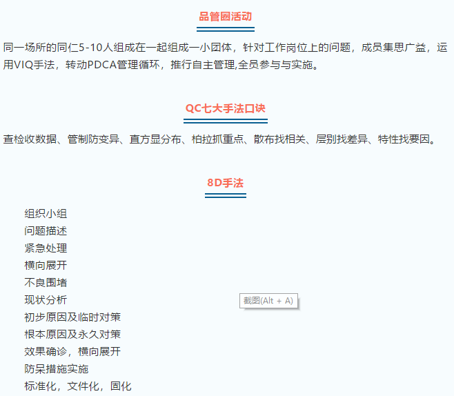
工厂管理的口诀,请转给每一个员工背下来!